医改专题
医改界
2023-08-04
4328
民营经济是推进中国式现代化的生力军,是高质量发展的重要基础。为优化民营经济发展环境,依法保护民营企业产权和企业家权益,全面构建亲清政商关系,2023年7月19日,《中共中央 国务院关于促进民营经济发展壮大的意见》(以下简称《意见》)发布。
图源:中华人民共和国中央人民政府官网截图
《意见》指出,要持续优化民营经济发展环境,完善社会信用激励约束机制。完善政府诚信履约机制,建立健全政务失信记录和惩戒制度,将机关、事业单位的违约毁约、拖欠账款、拒不履行司法裁判等失信信息纳入全国信用信息共享平台。
此外,《意见》还提出,要加大对民营经济政策支持力度,完善拖欠账款常态化预防和清理机制。相关部门要严格执行《保障中小企业款项支付条例》,健全防范化解拖欠中小企业账款长效机制,依法依规加大对责任人的问责处罚力度。机关、事业单位和大型企业不得以内部人员变更,履行内部付款流程,或在合同未作约定情况下以等待竣工验收批复、决算审计等为由,拒绝或延迟支付中小企业和个体工商户款项。建立拖欠账款定期披露、劝告指导、主动执法制度。强化商业汇票信息披露,完善票据市场信用约束机制。完善拖欠账款投诉处理和信用监督机制,加强对恶意拖欠账款案例的曝光。完善拖欠账款清理与审计、督查、巡视等制度的常态化对接机制。
《意见》的发布,向医疗行业发出了一个信号:整治公立医院等事业单位拖欠中小企业贷款问题,迫在眉睫。
01为什么要整治公立医院拖欠货款问题?
根据2020年国务院出台的《保障中小企业款项支付条例》,机关、事业单位从中小企业采购货物、工程、服务,应当自货物、工程、服务交付之日起30日内支付款项,合同另有约定的,付款期限最长不得超过60日。但是,在实际执行中,许多公立医院存在付款期限过长或拖欠账款的现象,严重占压了医药流通企业的大量资金。
今年5月份,海南省人民医院就因“拖欠中小企业账款问题”被通报。根据发布的《中共海南省人民医院委员会关于巡视整改工作进展情况的通报》内容,海南省人民医院被要求就拖欠账款问题进行整改。
据了解,截至2020年10月,怀化市第一人民医院应付账款余额3.47亿元,郴州市第一人民医院应付账款余额6.5亿元。
面对公立医院拖欠货款现象,医械厂商们苦不堪言。医械厂商迫于今后还要继续合作的压力,不会去和欠款医院对薄公堂。医械厂商收不回钱,手里又没有足够的资金,只能通过借贷的方式来维持产品的正常供应。据了解,有些医械厂商每月的损失高达数十万元。这让医械厂商等企业举步维艰。
缓解中小企业压力,整治公立医院拖欠账款已经成为当务之急。
02如何整治公立医院拖欠货款问题?
在整治公立医院拖欠货款问题上,国家和省市都在积极推进。
今年4月,广州市推出“医院欠款排行榜”。通过广州市医用耗材招采子系统,对全市公立医院欠款情况进行摸排统计,并按照排名对外公示。根据医疗机构级别分类,每个级别按照一定的时间范围和统计类型算出“累积欠款金额”和“欠款比例”前三名的医院,然后将这些医院的名字公布在排行榜上,每月1日自动更新。广州市希望通过该排行榜,督促医疗机构及时回款,减轻企业经营压力。
图源:广州药品和医用耗材采购平台官网截图
同样在4月份,内蒙古依托医保信息平台招采子系统延伸开发直接结算系统,打通与金融、财务等信息系统之间的壁垒,在国内首创医保基金与医药企业“医银企直联”业财一体化直接结算模式,实现全程在线结算。
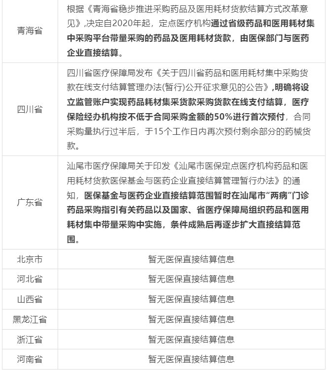
业界普遍认为,严管严查并不能从根源处杜绝公立医院拖欠货款问题,医保基金与企业直接结算货款,将是解决公立医院拖欠货款的关键。截至目前,全国已有20多个省份上线招采子系统,16个省份在推进医保直接结算耗材货款。
全国医保总结结算执行情况一览表





医改专题
财经大健康
2026-01-16
39
医改专题
中国医疗保险
2026-01-16
40
医改专题
村夫日记LatitudeHealth
2026-01-15
91