其他会议
中国医药创新促进会
2025-05-25
1084
2025年5月23日下午,中国医药创新促进会(以下称“中国药促会”)医药政策专业委员会(以下称“政策专委会”)换届会议(以下称“会议”)在上海顺利召开。中国药促会执行会长宋瑞霖,秘书长冯岚,政策专委会委员近80余人出席了会议。政策专委会秘书长王峰主持会议。
会议首先由第四届政策专委会主任委员、北京医院药学部首席专家胡欣主任做工作报告。报告指出,政策专委会在各专家和企业委员的同心协力下,始终锚定创新驱动、国际化发展的战略目标,汇聚多方资源与智慧,围绕医药政策领域关键议题,积极开展研究、交流与合作:一是发挥行业智库作用,为完善医药创新全链条的国家药物政策体系建言献策。重点参与了中国药促会立项开展的“中国创新药出海技术路径研究”“国际化背景下创新药定价机制研究”等多项课题;二是围绕行业热点问题,积极征求委员意见,深入研究并递交《关于建立新上市化学药品首发价格形成机制鼓励高质量创新的通知(征求意见稿)》《医药企业防范商业贿赂风险合规指引(征求意见稿)》《药品管理法实施条例(征求意见稿)》等反馈意见报告;三是组织“医药创新政策论坛”等会议活动,推动落实医药卫生政策;四是做深做实换届保障工作,在政策专委会原有组织架构中增设“资深主任委员”“常务委员”,提升影响力和专业性。

胡欣主任作工作报告
全体委员对第四届政策专委会取得的工作成果以及为推动中国医药产业创新发展做出的积极贡献表示充分肯定,一致审议通过了工作报告,并对政策专委会第四届领导班子两年来的辛勤工作和付出表示感谢!
随后,会议推举复旦大学公共卫生学院卫生经济学教授胡善联连任政策专委会名誉主委;政策专委会第一届主委、北京大学医药管理国际研究中心主任史录文,第二届主委、中国药科大学药品监管科学研究院执行院长邵蓉,第三、四届主委、北京医院药学部主任药师、首席专家胡欣当选资深主委。
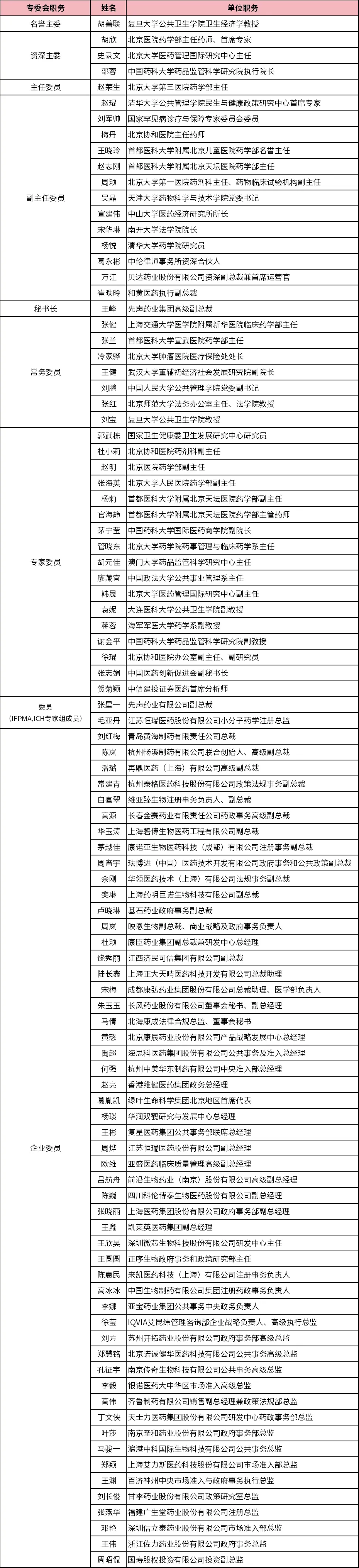
根据《中国医药创新促进会专业委员会管理办法》相关规定,审议通过了政策专委会第五届委员名单,选举主任委员1人、副主任委员13人、秘书长1人,常务委员7人,推举名誉主委1人、资深主委3人(名单附后,共98人)。
北京大学第三医院药学部主任赵荣生当选政策专委会第五届主任委员。
清华大学公共管理学院民生与健康政策研究中心首席专家赵琨,国家罕见病诊疗与保障专家委员会委员刘军帅,北京协和医院主任药师梅丹,首都医科大学附属北京儿童医院药学部名誉主任王晓玲,首都医科大学附属北京天坛医院药学部主任赵志刚,北京大学第一医院药剂科主任、药物临床试验机构副主任周颖,天津大学药物科学与技术学院党委书记吴晶,中山大学医药经济研究所所长宣建伟,南开大学法学院院长宋华琳,清华大学药学院研究员杨悦,中伦律师事务所资深合伙人葛永彬,贝达药业资深副总裁万江,和黄医药执行副总裁崔昳昤当选第五届副主任委员;先声药业集团高级副总裁王峰连任第五届政策专委会秘书长。
上海交通大学医学院附属新华医院临床药学部主任张健,首都医科大学宣武医院药学部主任张兰,北京大学肿瘤医院医疗保险处处长冷家骅,武汉大学董辅礽经济社会发展研究院副院长王健,中国人民大学公共管理学院党委副书记刘鹏,北京师范大学法务办公室主任张红和复旦大学公共卫生学院教授刘宝当选第五届常务委员。



政策专委会主任委员赵荣生主任做重要讲话。赵主任首先对当选主委表示感谢。他指出政策专委会是一个涵盖产学研用管的生态体系,任何一方都缺一不可。中国药促会作为行业智库和平台,政策专委会集结了一批在产学研领域深耕多年且极具影响力的专家,实现了医药行业多领域的跨界结合,并持续推动我国生物医药创新。他进一步表示,当前我国诸多医药企业在国际中崭露头角,未来创新药企扬帆出海的过程仍需要各位产业专家建言献策,共同努力推动医药产业出海。

政策专委会主任委员赵荣生发表讲话
政策专委会第五届(2025-2027)将重点围绕以下方面开展工作:
一、开展重点课题研究。立足“十五五”,谋划全链条医药创新政策;开展“大健康背景下商业健康保险发展机制研究”,探索建立适配中国国情且与基本医保制度相衔接的商业健康保险生态;继续开展“北京市卫生健康委研究型病房动态评估”工作,加强临床研究平台建设;以监管科学为引领提升药品监管效能,与高校、其他协会协同开展“鼓励创新加快新药好药上市关键措施研究”;持续关注儿童药、罕见疾病、医药企业合规等产业政策研究工作,跟进《药品管理法实施条例》等其他基础性制度法规制修订工作。
二、持续跟踪行业动态,响应国家战略与医药创新需求,开展多样化研讨活动,搭建政府与产业沟通对话平台。常态化开展国内医药政策汇编与国际产业动态分享;积极参与国家相关部委的意见征集工作;主动开展产业共性问题和前瞻性问题的政策研究,并向国家有关部门呈报产业发展和研究报告。
三、做好政策专委会主办的各项学术交流活动,服务医药创新全链条。继续开展好医药政策论坛的筹备活动,探索与其他专委会合作联动,开展各类交流活动;加强与专家学者、医药企业、投资机构等沟通交流,走访企业,推进合规体系建设。
政策专委会全体成员围绕重点工作计划展开讨论。中国药促会执行会长宋瑞霖对政策专委会第五届领导班子成员当选及换届会议圆满召开表示祝贺。宋会长表示,当前中国生物医药已进入新的节点,在新的发展形势下,未来中国医疗政策将步入不断优化和重大调整时期,专委会工作要紧跟中国医药创新发展的步伐,把握机遇,围绕医药创新、医药支付等话题和议题开展研究,关注产业需求和医与药之间紧密结合的关系,充分发挥政策专委会平台价值,加强与企业之间的沟通交流,共同推动中国医药创新的发展。
名誉主委胡善联教授、资深主委胡欣主任和邵蓉院长、副主任委员梅丹主任、王晓玲主任、周颖主任、万江资深副总裁和崔昳昤执行副总裁以及部分委员对过去政策专委会的工作表示肯定,并指出专委会第五届工作要紧密结合国家发展规划,做出更多科学的研究和建议,为创新发展新一波高潮的到来贡献力量,使创新成果能够汇集广大患者。同时,由衷地希望在新一届领导班子的带领下,各委员戮力同心,共同打造政策专委会品牌新形象。

全体委员合影
中国医药创新促进会
医药政策专业委员会第五届委员名录

其他会议
中国医药创新促进会
2025-12-26
216
其他会议
中国医药创新促进会
2026-01-12
35
其他会议
中国医药创新促进会
2025-12-04
156