政策法规
中国卫生杂志
2025-08-09
2204

工业和信息化部 国家发展改革委 教育部 国家卫生健康委 国务院国资委
中国科学院 国家药监局关于推动脑机接口产业创新发展的实施意见
工信部联科〔2025〕164号
各省、自治区、直辖市及计划单列市、新疆生产建设兵团工业和信息化、发展改革、教育、卫生健康、国资、药监主管部门,中国科学院院属各单位,有关中央企业,各有关单位:
脑机接口通过在脑与机器之间建立信息通道,实现生物智能与机器智能的协同交互,是生命科学和信息科学融合发展的前沿技术。当前,脑机接口创新成果持续涌现,产业加速壮大,正孕育颠覆性突破,已成为科技创新和产业创新深度融合的重要领域。为把握新一轮科技革命和产业变革机遇,推动脑机接口产业高质量发展,加快形成新质生产力,高水平赋能新型工业化,有力支撑现代化产业体系建设,制定本实施意见。
一、总体思路
以习近平新时代中国特色社会主义思想为指导,深入贯彻党的二十大和二十届二中、三中全会精神,立足新发展阶段,贯彻新发展理念,推动构建新发展格局,统筹发展和安全,以提升脑机接口产业创新能力为主攻方向,以生命科学与信息科学协同发展为驱动,以开拓应用场景为牵引,以打造高性能整机产品为抓手,加强前瞻谋划和政策引导,加快培育形成未来产业新赛道。
到2027年,脑机接口关键技术取得突破,初步建立先进的技术体系、产业体系和标准体系。电极、芯片和整机产品性能达到国际先进水平,脑机接口产品在工业制造、医疗健康、生活消费等加快应用。产业规模不断壮大,打造2至3个产业发展集聚区,开拓一批新场景、新模式、新业态。
到2030年,脑机接口产业创新能力显著提升,形成安全可靠的产业体系,培育2至3家有全球影响力的领军企业和一批专精特新中小企业,构建具有国际竞争力的产业生态,综合实力迈入世界前列。
二、加强基础软硬件攻关
(一)创新脑信号传感元件。研发面向硬脑膜上、硬脑膜下、大脑皮层内等不同区域的植入式电极,探索脑血管介入式电极,强化材料的稳定性和可靠性,研制专用制备和封装工艺,提升电极通道数、生物相容性、空间分辨率和信噪比。加快高可用、自适应调节的非植入式电极研发,发展低阻抗、薄介质的新型电极材料,提升电极便捷性、舒适性和易用性。创新基于光、电、磁、超声、化学的新型脑信号传感器,突破单模态信号局限,提高脑信号感知能力。
(二)突破关键脑机芯片。发展高通道、高速率脑信号采集芯片,强化模数转换、通道管理和噪声抑制,增强脑信号采集放大能力。研发高性能、超低功耗脑信号处理芯片,强化并行处理能力,推动感知、计算和调节等功能的一体化集成。研发超低功耗、高速率、高可靠的通信芯片,提升脑信号传输和抗干扰能力。
(三)夯实软件工具底座。完善脑信号编解码软件,降低编码过程的认知负荷,应用人工智能技术强化解码能力和任务迭代优化能力,提升编解码准确率、响应速率和场景通用性。开发专用控制交互软件,提升设备控制和神经调控的精准度,增强多任务协同处理能力。构建专用操作系统和通用软件平台,实现多模态数据集成、编解码算法兼容和交互软件可编辑功能,优化用户使用体验。

三、打造高性能产品
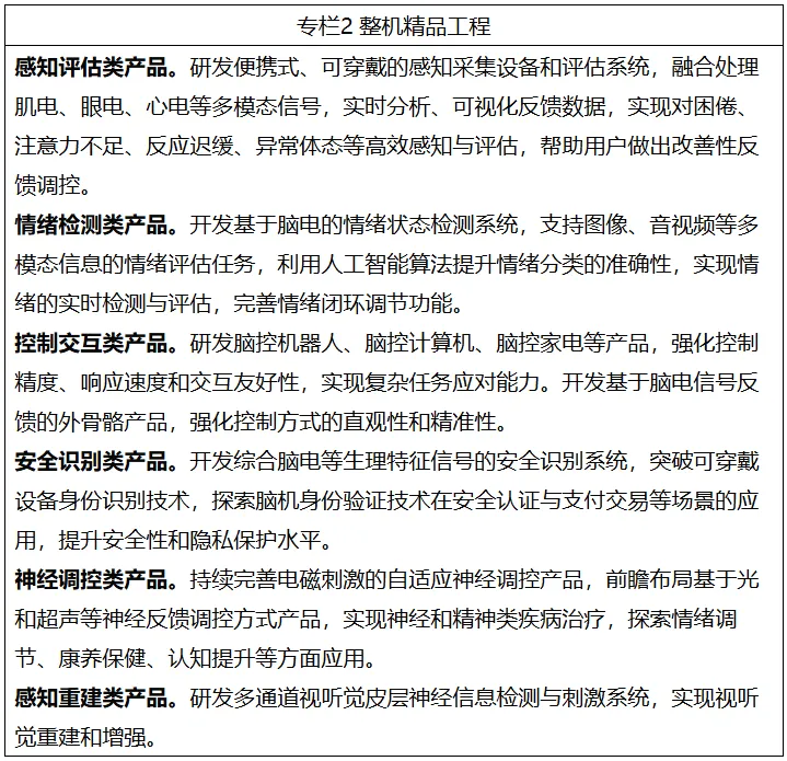
(四)加快植入式设备研发突破。探索集成高密度神经记录传感器、超低功耗植入式芯片的新型产品,创新脑意图识别功能,提高控制精度和响应速度。完善单向和双向深部脑刺激器、反应式电刺激器、人工耳蜗等成熟产品,提升信号采集和功能调控准确度,强化神经刺激功效。
(五)推动非植入设备量产迭代。创新额贴式、耳贴式、入耳式、发夹式等产品形态,推动非植入产品向轻量化、高速率、低功耗发展。研制头盔、头显、眼镜、耳机等集成式脑机接口产品,通过与已有生活消费产品融合发展,支持非植入产品的迭代应用和规模化推广。
(六)发展辅助设备。研发辅助生理信号设备,通过脑信号与肌电、眼电、心电、近红外等多模态信号的融合,提升交互控制和感知觉评估的精准度。研发用于植入脑机接口的高精度手术机器人,突破亚微米级精度控制与动态调整技术,提升区域精准实时成像与三维重建能力。

四、推动技术成果应用
(七)推广产业创新成果。组织开展重点任务揭榜挂帅,支持优势单位举办高水平赛展会,全面发掘创新成果。定期遴选技术先进、成效显著、可复制推广的典型案例,发挥引领带动作用,推动脑机接口应用形成规模化效益。组织产业供需对接活动,打造行业赋能对接平台,打通行业应用壁垒,加快创新成果落地。
(八)提升检测和中试能力。支持检测评估机构发展,建立产品测试规范,研发脑信号检验检测专用仪器,完善评测配套工具,搭建脑机接口器件和系统的试验环境,加强试验验证平台建设,提升产品应用检测能力。布局建设产品中试平台,加速新产品研发和产业化应用,增强信号采集处理与算法验证能力,提高产品的互操作性和易用性,提升产品质量。

五、壮大创新主体
(九)培育优势企业。发展壮大脑机接口领域领军企业,支持组建产业创新联合体,牵头承担国家科技重大专项等任务。促进脑机接口中小企业创新供给,加快培育科技和创新型中小企业、高新技术企业、专精特新中小企业、专精特新“小巨人”企业、制造业单项冠军企业以及瞪羚企业、独角兽企业等,实施启航企业培育工程,完善企业梯度培育体系。推动大中小企业融通创新,鼓励领军企业开放算法框架、公共数据和共性技术,为企业共同成长营造良好环境。
(十)完善创新载体。支持建设国家制造业创新中心、国家技术创新中心、国家新兴产业创新中心、国家产业技术工程化中心、全国重点实验室、国家临床医学研究中心,凝聚产学研各界优势力量,提升脑机接口关键共性技术供给能力。依托产业联盟、行业协会等组织,促进脑机接口技术交流、供需对接、国际合作,深化创新链产业链资金链人才链融合。建设开源社区,加强对重点开源项目的支持力度,汇聚全球开发者协同创新。
(十一)推动产业集聚。引导创新要素向基础好、潜力大的地区汇聚,立足各地特色和产业优势,分级分类建设孵化器和产业园等,打造创新能力强、应用场景佳的优势集聚区,推动产业链上下游集聚发展。推动脑机接口与人工智能、新材料、机器人等领域企业合作,开展技术应用联合攻关,构建跨领域协作的创新环境。
六、提升产业支撑能力
(十二)强化标准引领。建立脑机接口技术标准体系,布局标准化发展路线图。各部门依职责组织制定技术标准、产品标准、服务标准、测试标准,结合产业发展需求加快重点标准研制。深入开展标准宣传推广,促进标准落地实施。积极参与国际标准制定,大力推动我国标准“走出去”。
(十三)健全安全保障。持续推动伦理研究,建立健全部门协同、社会参与的治理体系,促进技术创新和科技伦理协调发展。建立数据治理框架,规范对用户信息的收集、存储、使用等行为,防止脑隐私泄露,提升生物数字信息安全防护能力。
(十四)优化人才培养。加强相关学科专业人才培养,布局建设未来技术学院、现代化产业学院等特色学院。鼓励企业与高校、科研院所、医疗机构等合作,共同培养跨学科的复合型工程型人才,增强高水平人才供给。建设卓越工程师实践基地,加强职业教育和技术培训,大力培育产业应用型技能型人才。加强海外人才交流引进,健全人才服务体系,确保人才引得来、留得住。
七、保障措施
(十五)强化统筹协调。在中央科技委领导下,强化部门协同,统筹推进技术攻关、产业发展、行业应用、安全治理等工作。深化央地协作,优化产业布局,鼓励地方结合实际制定针对性、可操作的政策举措,因地制宜推动技术创新和产业发展。
(十六)加强政策支持。加强脑机接口技术攻关和应用示范,推动布局实施一批重大项目,强化协同攻关能力。推动国家制造业转型升级基金、国家中小企业发展基金等加大投入,实施“科技产业金融一体化”专项,发挥国家产融合作平台作用,带动更多资本投入。对植入式脑机接口医疗器械等重点产品加大注册指导,给予优先支持。用好首台(套)、首批次保险补偿政策,加快产业化落地。
(十七)深化国际合作。汇聚国内外创新资源,加强技术研发和产业交流,鼓励国外企业和机构在国内设立研发中心和制造基地等,加速产业国际化发展。支持开拓海外市场,推广优秀产品和解决方案,打造国际化的产业发展模式。支持我国企事业单位参与国际会议,积极贡献中国产品、中国方案和中国智慧。
工业和信息化部
国家发展改革委
教育部
国家卫生健康委
国务院国资委
中国科学院
国家药监局
2025年7月23日
政策法规
医麦创新药
2025-12-26
261
政策法规
中国药审
2025-12-12
719
政策法规
识林
2025-11-19
837