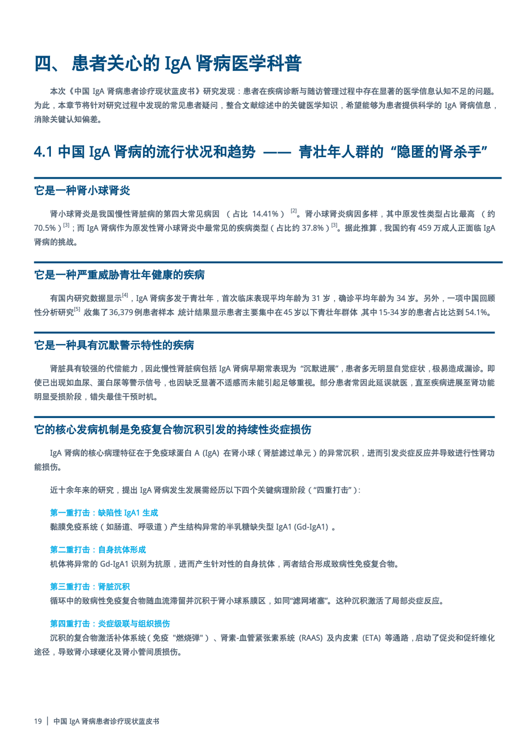
产业资讯
IQVIA艾昆纬
2025-09-06
1221
导读
目前,我国有400多万IgA肾病患者,主要集中在青壮年,确诊平均年龄为34岁,如若疾病控制不佳,极有可能进展为尿毒症。因此,尽早识别并及时干预,对于改善IgA肾病患者的长期预后至关重要。然而,当前患者在诊疗过程中普遍面临诊断与随访两方面的挑战,难以实现最佳疾病管理效果
为了获取真实世界证据,以推动建立更加科学规范的IgA肾病诊疗路径,本蓝皮书执行组在南方医科大学南方医院专家团队的指导下,聚焦于IgA肾病的诊断与随访两大关键环节开展调研,共收集到150份有效患者问卷,并基于调研分析结果撰写形成《中国IgA肾病患者诊疗现状蓝皮书》。





























内容摘要
当前IgA肾病诊疗面临双重挑战:
诊断之困:IgA肾病发病机制未明,其临床表现和预后也存在高度异质性。明确诊断依赖肾穿刺活检(简称肾穿刺),然因其为有创操作,患者对安全性与必要性的顾虑,常导致拒绝或延迟肾穿刺,从而错失早期干预良机。
随访之艰:为了延缓疾病进展,患者需长期乃至终身维持治疗,且因病情反复需频繁就医随访。这不仅耗费巨大,更严重制约青壮年患者的工作、学习与生活规划。
IgA肾病虽具进展性,但肾衰竭绝非是其必然结局。早期通过肾穿刺实现病理精准诊断,并基于此制定规范化综合管理策略,可显著延缓终末期肾病(ESKD)进程,甚至使部分患者实现终身免于透析的可能。严格管控蛋白尿是延缓IgA肾病肾功能减退的核心防线。
2024年KDIGO指南(草案版)显著强化治疗目标:要求将患者24小时尿蛋白定量严格控制在<0.5g/d(理想目标<0.3g/d),旨在通过更严格的蛋白尿控制,显著延缓eGFR下降斜率,切实阻断终末期肾病(ESKD)进展路径,但也对构建规范化全程管理体系及深化医患共策共治提出全新挑战。
实现这一目标,关键在于:
医生需深入理解患者个体情况,制定精准方案;
积极联动患者参与诊疗全程。
当前研究多局限于医院内客观指标,对我国IgA肾病患者特有的诊疗决策心理屏障(如肾穿刺恐惧)、疾病认知偏差及院外管理困境等核心主观体验缺乏系统探索。亟需构建以患者视角为主导的研究范式,深度解构其未被满足的需求与行为障碍,打造医患共同决策的疾病管理体系。
本研究针对IgA肾病患者诊疗现状,分为诊断篇及随访篇。
诊断篇章旨在了解“患者延迟肾穿刺的核心动因”,研究发现:
早期对症状认知不足导致患者延误就医
IgA肾病患者常因早期症状隐匿(如短暂血尿、泡沫尿),导致主动就医延迟。研究数据显示,从患者首次意识到肾脏异常到首次就医的平均时间间隔为3.4个月。
由于临床表现相似缺少特异性症状,导致肾穿刺紧迫性低
IgA肾病缺乏特异性症状(如蛋白尿、血肌酐升高),需与多种肾病鉴别诊断,导致从首诊到医生建议肾穿刺活检的平均间隔达2.8个月。
肾穿刺认知偏差导致肾穿刺接受意愿度低
尽管肾穿刺活检是IgA肾病诊断的金标准,患者仍普遍对其必要性认知不足,导致决策延迟。即使最终接受者,亦多经历“认知欠缺→医方反复宣教→延迟同意→肾功能恶化”的过程。研究表明:
接受肾穿刺患者对肾穿刺多个层面的认知水平均显著高于未接受的患者。
患者往往需要被反复推荐,接受肾穿刺的患者中,67%的患者需要经过2位或以上的医生推荐才能被说服接受。
接受肾穿刺的患者中,从患者被首次推荐肾穿刺到患者最终接受肾穿刺之间的平均时间间隔为2.7个月。此外,始终未接受穿刺的患者中,67%的患者从首次被推荐至到本次研究时已超过1年。
接受肾穿刺的患者中,在最终接受时,24小时尿蛋白定量中位数达2.6g/d,远超指南建议的0.5g/d,且犹豫时长与病情进展程度存在正相关。
肾穿刺能够明确病理类型,并且帮助医生为患者提供针对性治疗
肾穿刺能够明确病理类型、评估病情、指导治疗。早活检则早确诊,利于及时启动个体化治疗。医生会根据肾穿刺活检结果为患者制定针对性治疗方案,研究数据显示,在穿刺前已接受药物治疗的患者中,93%的患者在穿刺之后调整了原有治疗方案,77%的治疗方案出现了药物种类的改变。
随访篇章围绕IgA肾病患者随访依从行为特征,深度解构IgA肾病患者在长期随访管理中未被满足的需求,相关发现包括:
八成患者选择将蛋白尿作为评估疗效的重要依据,但患者对目标值的选择存在明显差异
蛋白尿与肾小球滤过率(eGFR)是评估IgA肾病肾功能进展风险的关键指标。相比需长期计算斜率的eGFR,蛋白尿可更快速反映疾病活动性变化。值得肯定的是,82%患者知晓蛋白尿的预后价值,并将其缓解作为疗效判断依据。然而,在控制目标阈值上认知显著不足:仅34%患者以<0.5g/d为管理目标。
提升“治疗效果稳定性”有助于进一步提升患者整体治疗满意度
研究显示,患者对治疗的整体满意度达7.3分(9分制)。进一步分析发现:症状缓解程度与疗效维持稳定性是影响患者治疗满意度的两个关键维度。现有方案多可实现短期应答,仅7%药物方案更替因完全无应答所致;但长期疗效维持不足(例如指标控制不稳定、波动大),迫使部分患者需调整方案以持续获益。59%的药物更替归因于疗效稳定性缺失。
患者平均年随访3.1次,并且存在跨区域就医的负担
研究显示,患者用药及随访依从性评分达7.7分、7.3分(9分制)。近1年人均随访3.1次,其中例行随访1.2次,因症状反复/药物不耐受等异常就诊1.8次。患者随访普遍受到时间成本影响,异常就诊时,多数患者为获取优质医疗资源倾向跨区域就医(跨区/跨市/跨省)。
结语
希望此蓝皮书的发布能够帮助患者加深对于IgA肾病的全面认知,同时增进医患之间的相互理解、促进高质量沟通。
产业资讯
识林
2026-01-19
115
产业资讯
识林
2026-01-19
117
产业资讯
生物制药小编
2026-01-19
118