医改专题
医药云端工作室
2026-01-13
52
1月12日,河北省医保局发出《办公室关于将部分药品新增纳入单独支付保障范围等事宜的通知》,该通知自2026年1月1日起实行。
通知明确将司普奇拜单抗注射液等16个适应症明确、年度治疗费用高、适合长期门诊治疗的药品(附件1),新增纳入全省单独支付保障范围。
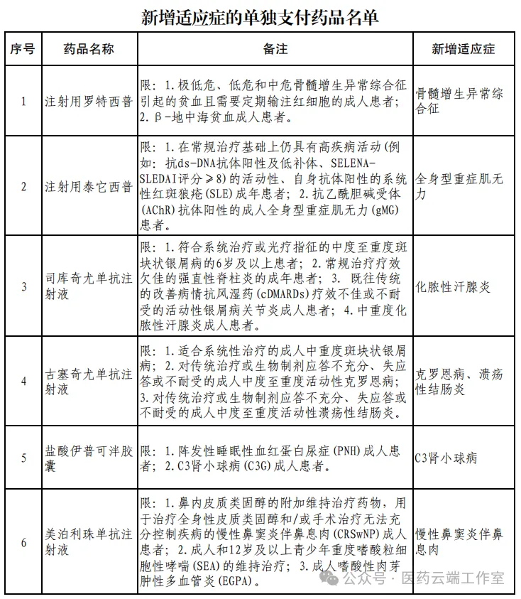
此外,部分原已纳入单独支付保障范围的药品,此次国家新版药品目录中增加了新的适应症,将新增适应症(6个)同步纳入单独支付保障范围(附件2)。

附件1:新增纳入单独支付药品名单


附件2:

医改专题
健识局
2026-01-14
13
医改专题
医药云端工作室
2026-01-13
52
医改专题
国家医保局
2026-01-13
53